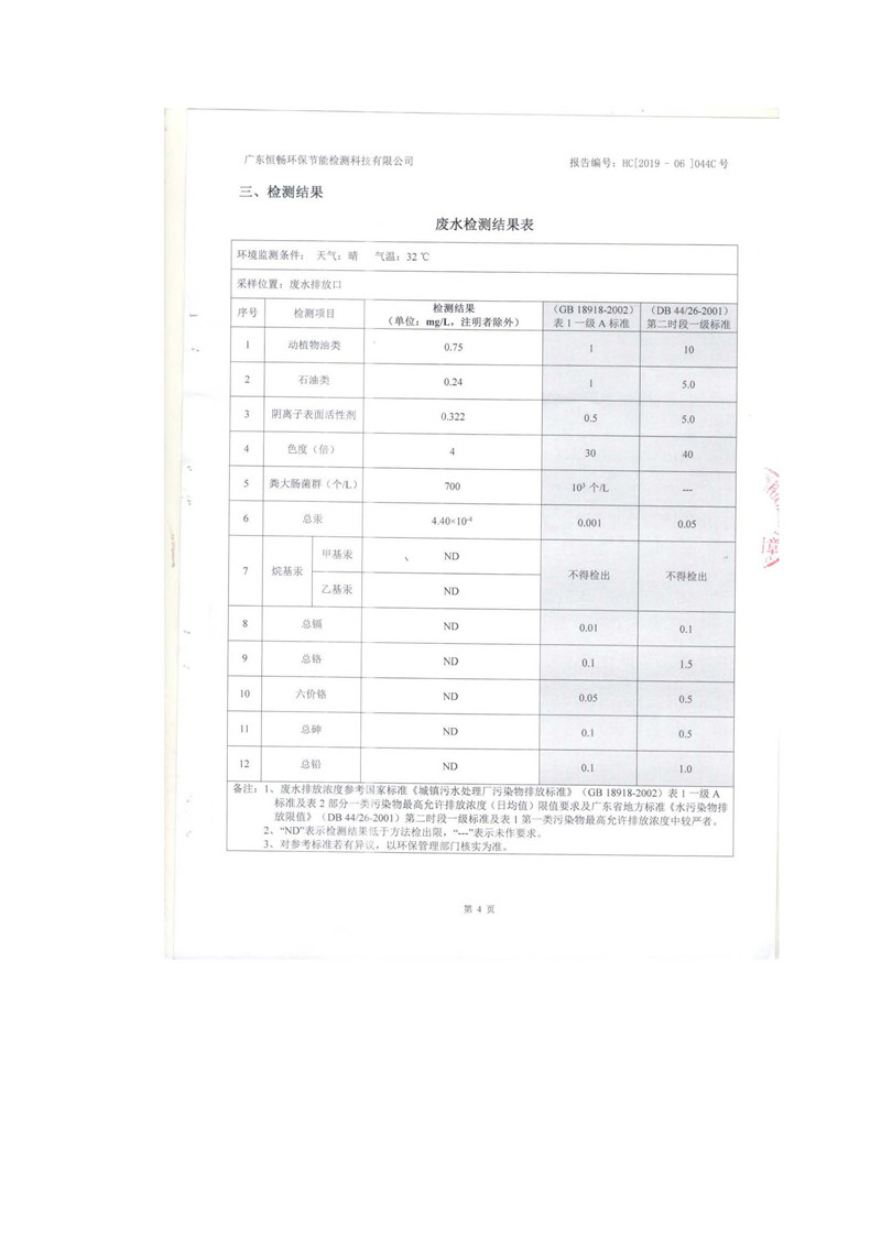
颁布日期:2019-07-18 浏览次数:32797
节能国祯:2024年度环境、社会及治理(ESG)汇报
节能国祯2024年度财政决算汇报(简版)
节能国祯:2023年度环境、社会及治理(ESG)汇报
腾博诚信为本2023年度汇报(简版)
关注我们
© 2026 腾博诚信为本环???????萍脊煞萦邢薰 股票代码 300388 皖ICP备05010359号-1